www.joiiup.com
身體裡的「慢性發炎」:悄悄影響健康的悶燒狀態
你可能聽過「發炎」,像是割傷紅腫或喉嚨痛,那是身體有狀況時的緊急反應(急性發炎)。
但還有一種「慢性發炎」,它更像是在你身體內部長期、小火慢燉的悶燒狀態,其範圍可遍及全身。慢性發炎是一種持續存在的低度發炎狀態,與急性發炎(身體對損傷或感染的必要、短期反應)有顯著不同 [1]。
慢性發炎通常是「沉默」的,缺乏明顯症狀,但其影響深遠 [2]。
它是許多主要非傳染性疾病(Non-Communicable Diseases, NCDs)的共同根源,包括心血管疾病、第二型糖尿病、特定癌症、關節炎及神經退化性疾病等 [1]。全球超過半數的死亡與慢性發炎相關,凸顯其為重大的公共衛生議題 [3]。
那又是什麼點燃或助長了這把「慢火」呢?
很多我們熟悉的健康危險因子,例如體重過重(肥胖)、長時間坐著不動(久坐)、以及抽菸等等,都是主要的元兇。這些因素會刺激身體產生慢性發炎,進而一步步增加罹患上述疾病的風險 [4]。
因此,如何降低體內慢性發炎狀態成為當前醫學和公共衛生領域的重要課題。
近年來的研究強調,生活型態因子對慢性發炎具有顯著的調節作用。不健康的飲食、運動不足、睡眠失調、心理壓力過高、菸酒濫用以及不良環境暴露等,均透過不同生理途徑導致慢性發炎反應增強 [5] 。

生活型態醫學(Lifestyle Medicine)
生活型態醫學(Lifestyle Medicine)是一種以實證為基礎的醫療方法,強調運用治療性的生活型態介入(涵蓋營養、身體活動、睡眠、壓力管理、正向社交連結、避免有害物質)作為治療、逆轉及預防慢性疾病的主要模式 [6]。
生活型態因子是慢性發炎的主要驅動因素,因此,透過調整生活型態來調節發炎反應,對於促進健康和預防疾病至關重要 [2]。
生活型態的各個面向,如飲食、運動、睡眠、壓力管理、社交連結及避免有害物質,常被視為一個整體的「六大支柱」[6] ,它們共同作用影響發炎狀態 [7]。
生活中許多看似平常的習慣,其實都可能讓慢性發炎找上門。
像是吃太多加工食品、長時間久坐不動、睡不好、壓力大、抽菸喝酒過量,甚至長期暴露在空氣污染或噪音中,都會影響身體的發炎反應。但好消息是—— 調整生活方式,就能有效減少這些發炎因子!改變飲食、規律運動、睡眠充足、學會舒壓、戒菸限酒、注意居住環境等,都能幫助我們從源頭改善體質,遠離慢性病。
本文會帶你一一了解以下幾個關鍵面向:
● 哪些食物能抗發炎?
● 怎樣的運動方式效果最好?
● 為什麼睡眠不足讓身體發炎?
● 情緒壓力與發炎有什麼關聯?
● 改善環境能對健康帶來多大幫助?
這些實證都來自《Nature Reviews》、《新英格蘭醫學期刊(NEJM)》、《JAMA》、《The Lancet》等國際頂尖醫學期刊,具備最新、最可靠的科學根據。我們希望透過這些研究成果,幫助每個人了解如何從日常生活做出改變,不用花大錢,也能打造對抗發炎的健康體質,讓健康成為你最強的長期投資!
▲ 飲食與慢性發炎
生理與分子機制
飲食組成直接影響代謝與免疫功能,透過多條路徑調節發炎反應。
高糖、高飽和脂肪與低纖維、低抗氧化物質的飲食會過度刺激先天免疫系統,誘導單核球和巨噬細胞分泌過量的促發炎細胞激素(Cytokines)(如白介素-6 (IL-6)、白介素-1β (IL-1β)、TNF-α)並減少抗發炎介質,形成慢性低度發炎的內在環境 [7]。細胞激素是小分子蛋白質,扮演著免疫細胞(以及其他細胞)之間傳遞訊息的「信使」角色 [8]。它們就像細胞間的「簡訊」或「電子郵件」,指示其他細胞該前往何處、該做什麼 [8] ,或者像一個「交響樂團指揮」,協調免疫系統對威脅(如病菌)的反應 [9]。

細胞激素 (Cytokines)區分為兩大類:促發炎細胞激素(Pro-inflammatory cytokines),如 TNF-α、IL-1β、IL-6,它們如同「警報信號」,會啟動或加劇發炎反應;以及抗發炎細胞激素(Anti-inflammatory cytokines),如 IL-10,它們則扮演「滅火器」或「安撫信號」的角色,幫助抑制過度的發炎反應,促進問題解決 [8]。健康的免疫反應需要促發炎與抗發炎細胞激素之間的動態平衡。慢性發炎通常涉及這種平衡的失調——促發炎信號過多,或抗發炎信號不足 [8]。
生活型態的調整,例如運動,已被證明可以幫助恢復這種平衡,例如同時降低促發炎的 IL-6 和升高抗發炎的IL-10 [10] 。
精製碳水化合物與高升糖負荷食物可引發餐後血糖劇烈波動,伴隨胰島素上升和氧化壓力增加,激活NF-κB (Nuclear Factor kappa-light-chain-enhancer of activated B cells)等促發炎訊息路徑,使肝臟合成更多急性期蛋白(例如 C 反應蛋白, CRP) [11]。NF-κB 就像細胞內的一個關鍵「總開關」或「音量旋鈕」。當細胞接收到壓力、感染或發炎訊號(如特定細胞激素)時,NF-κB 就會被啟動,進入細胞核,開啟與發炎和免疫反應相關的基因 [12]。
雖然 NF-κB 在急性反應中是必要的,但在慢性發炎相關疾病(如類風濕性關節炎、發炎性腸道疾病、氣喘、某些癌症)中,這個「開關」常常處於過度活躍或持續開啟的狀態,會導致發炎反應失控 [12]。值得注意的是,NF-κB 的角色非常複雜,它不僅驅動發炎,也在某些情況下扮演保護角色(例如維持腸道屏障完整性)或參與發炎的「解決」過程 [13] 。因此,針對 NF-κB 的治療策略需要非常精準。
相對而言,富含抗氧化維生素(如維生素C、E)與多酚類的食物能中和活性氧(ROS),減少氧化應激對細胞的損傷,進而抑制發炎訊息的啟動。膳食纖維在腸道被發酵產生短鏈脂肪酸(如丁酸),後者可透過調節調節性T細胞和抑制促發炎途徑(如 NF-κB)的方式,發揮抗發炎效應。
Omeg-3 多元不飽和脂肪酸(例如魚油中的 EPA 和 DHA)則是抗發炎飲食的重要組成:
Omeg -3 會競爭性取代細胞膜中的花生四烯酸,減少促發炎的前列腺素和白三烯合成,同時Omeg -3代謝產生專一的解發炎介質(specialized pro-resolving mediators, SPMs),包括resolvins、protectins等,可以主動促進發炎反應的消退與組織修復 [14]。SPMs 是一類獨特的脂質介質,主要由 Omega-3 脂肪酸(特別是 EPA 和 DHA)在體內轉化而來 [15] 。
SPMs 與傳統消炎藥(如 NSAIDs)有根本的區別。SPMs 不僅僅是抑制發炎,它們更像是發炎過程的「積極管理者」和「拆除與重建團隊」。
它們主動協調發炎反應的「解決」(Resolution)階段,也就是發炎後的清理、修復和恢復過程 [16]。這與單純抑制發炎信號(如同關掉火警警報器)不同,SPMs 是確保火災被撲滅後,現場能被有效清理並重建的關鍵角色。
它們的具體作用包括:阻止過多的免疫細胞(如嗜中性球)進入發炎部位造成額外損傷;促進吞噬細胞(如巨噬細胞)清除死亡細胞、病原體和組織碎片;減少促發炎細胞激素的產生;以及促進組織修復與再生 [16] 。
綜合上述,飲食中的高糖高脂、高熱量成分傾向於促進慢性發炎,而富含抗氧化物、Omeg -3脂肪酸和膳食纖維的成分則有助於緩解發炎狀態。

實證基礎
大量流行病學與介入性研究支持飲食對慢性發炎的影響。以地中海飲食為代表的傳統健康飲食模式最具抗發炎潛力。地中海飲食富含橄欖油、蔬果、全穀、堅果、豆類和魚類,紅肉及加工食品攝取低 [17]。
在希臘進行的 ATTICA 觀察研究中,對超過 3,000 名成人的分析顯示,最遵從地中海型飲食者的血中 CRP 濃度比最低遵從者低 20%,IL-6 濃度低 17% [18]。
同樣地,在美國進行的護士健康研究中,飲食符合地中海模式者其全身性發炎和內皮功能失調的生物標誌(包括CRP、IL-6、細胞黏附分子 ICAM-1 和 VCAM-1)濃度明顯較低 [18]。相反地,接近西方飲食模式(高紅肉、精製糖和精製穀物)的飲食分數則與 CRP、IL-6 等發炎指標顯著正相關 [18] 。
研究進一步證實地中海飲食的抗發炎作用:相比對照飲食介入,地中海飲食可導致 IL-6 和 CRP 的降幅顯著更大,並改善血管內皮功能 [18]。在代謝症候群患者中實施地中海飲食也觀察到類似效果,介入後血清 CRP、IL-6、IL-7和 IL-18 水準顯著下降,同時胰島素阻抗改善 [18]。上述證據支持地中海飲食能透過多重途徑減輕慢性發炎。
除了地中海型飲食,植物性飲食亦展現抗發炎益處。
素食者通常攝入較多富含抗氧化物與纖維的食材且較少攝入飽和脂肪。觀察研究發現,長期素食者的發炎標誌普遍低於雜食者。一項系統性回顧與統合分析彙整 21 項橫斷研究資料,結果顯示純素飲食者的平均血清 CRP 濃度比非素食者低 0.54 mg/L,差異具有統計顯著性 [19]。蛋奶素者(不吃肉但攝取乳製品、蛋)的 CRP 亦比雜食者低 0.25 mg/L [19] 。
雖然對其他細胞激素(如IL-6、TNF-α)的影響在統合分析中未達一致,這些結果仍支持植物基飲食可降低全身性發炎程度。這可能與素食者普遍攝取較多水果、蔬菜、全穀與豆類,因而攝入較大量植化素與抗氧化營養素有關 [19]。
反之,不良飲食模式與發炎升高息息相關,高升糖指數(GI)與高精製醣飲食會增加慢性發炎風險。在隨機對照試驗中比較不同碳水化合物質量的影響發現,採取低升糖負荷飲食可減低發炎指標:
一項交叉試驗讓受試者分別接受高與低升糖負荷飲食各 4 週,結果顯示在高體脂者亞組中,低升糖飲食使血清 CRP 顯著下降,且趨勢上提升了抗發炎的脂聯素(adiponectin)濃度 [20]。
另一項為期一年的大型隨機試驗(參與者為僅以飲食控制的第二型糖尿病患者)比較高 GI、高碳水飲食、低 GI 高碳水飲食及低碳水飲食對代謝指標的影響。雖然對血糖控制的差異不明顯,但在發炎指標上有顯著差異:
低 GI 飲食組的平均 CRP 濃度為 1.95 mg/L,較高 GI 組低約 30%,顯示低 GI 飲食有效減輕系統性發炎 [21]。以上發現與精製醣類可能透過誘發高血糖和高胰島素狀態來促發炎的機制一致。
超加工食品的攝取近年來被確認為慢性發炎的新興危險因子。
超加工食品指高度工業化製造、含各種添加物且營養價值低的食品,如含糖飲料、炸零食、甜點糕點、加工肉類等。這類食品通常高糖、高鹽、高不良脂肪且缺乏纖維與植化素,長期攝食會導致肥胖和代謝紊亂,同時也可能直接觸發發炎路徑。

有研究利用飲食問卷評估超加工食品攝入量並測量發炎標誌,結果發現超加工食品攝取與 CRP 濃度呈正相關。以超過 2,000 名成年人為對象的橫斷分析顯示,在調整肥胖等因素後,每增加 100 克的超加工食品日攝取,血中高敏感CRP濃度平均增加約 4 % [22]。這種相關性部分獨立於體重因素,意味著超加工食品可能透過肥胖之外的機制作祟,例如添加劑改變腸道微生物或產生內毒素,進一步引發全身性發炎 [23]。
此外,特定營養素對發炎的影響也有相當實證支持。例如,富含Omeg-3脂肪酸(EPA/DHA)的魚類攝取或魚油補充被證明可降低某些發炎疾病(如類風濕性關節炎)患者的發炎指數,減少發作頻率。Omeg-3 補充可促進前述 SPMs 如 緩解因子產生,加速發炎終止,在臨床試驗中與較低的 IL-1β、TNF-α 等趨勢相關。
抗氧化營養素方面,維生素 C、維生素 E、類黃酮、多酚等有助降低氧化壓力,間接抑制發炎級聯反應。一些小型試驗顯示,高劑量維生素 C 或 E 補充能降低 CRP 或 IL-6 水準,但結果尚不一致。然而,來自天然食物的抗氧化物攝取多與較低的發炎狀態相關,支持均衡飲食中豐富蔬果和堅果種子的價值 [4]。
整體而言,實證資料一致指出:「飲食型態」會深刻影響慢性發炎程度。健康的膳食模式(例如地中海或以植物性食物為主的飲食)可透過多重機轉降低全身發炎反應,而充斥精製加工食物的西方飲食模式則會升高體內發炎相關生物指標 [18]。因飲食為可調控因素,這些發現為預防與控制慢性發炎相關疾病提供了有力的介入切入點。
實務建議

這就是所謂的「抗發炎飲食」,科學研究已經證實,透過調整日常飲食習慣,我們可以幫助身體降低發炎反應、增強免疫系統,甚至預防許多慢性疾病。以下是一些簡單又實用的飲食建議,讓你輕鬆從餐桌開始守護健康:
蔬菜、水果、全穀、豆類:富含膳食纖維與植化素,有助於降低發炎、維護腸道健康。
橄欖油:取代動物油或奶油,不僅提供好油脂,還有抗氧化的多酚成分。
深海魚(如鮭魚、鯖魚):每週吃 2 次,補充 Omega-3 脂肪酸,幫助身體「降火」。不吃魚也沒關係,可以選擇亞麻仁籽、奇亞籽、核桃,或服用藻油/DHA補充品。
堅果與種子:富含健康脂肪和維生素,是下午茶或嘴饞時的好選擇。
喝水多過喝甜飲:用水果替代甜點,天然又營養。
含糖飲料、糖果、精緻白麵包、糕點:高升糖指數(GI)的食物,會讓血糖快速飆升,造成身體壓力。
紅肉與加工肉品(像是香腸、培根):建議減少攝取次數,改吃魚或豆製品會更健康。
超加工食品(泡麵、零食、即食餐):這些食品通常添加物多、營養密度低,最好少吃。
總結來說,如果你不知道該怎麼開始,不妨參考「地中海飲食」或「以植物為主的飲食」模式,如表一所示,它們的共通點就是:天然、簡單、營養豐富。
只要日常多一點好選擇,就能讓你的身體慢慢從「發炎體質」變成「抗炎體質」,活得更健康、更有精神!
表一、抗發炎飲食模式與食物範例
▲運動與慢性發炎
生理與分子機制
規律的身體活動對免疫系統具有調節作用,能夠透過多重路徑產生抗發炎效應 [4]。
首先,運動訓練可降低體脂特別是內臟脂肪的含量,而內臟脂肪被視為促發炎激素(如IL-6、TNF-α)重要來源之一。當脂肪細胞膨大且脂肪組織中巨噬細胞浸潤增加時,會釋放大量促發炎介質;減少內臟脂肪能降低這種慢性發炎負荷 [4]。
第二,運動對免疫細胞表型有影響。規律運動可使單核球/巨噬細胞趨向抗發炎 M2 型表型轉變,並提高調節性 T 細胞比例,使免疫反應更傾向抑制發炎。
第三,運動時骨骼肌會分泌一系列肌肉激素(myokines),其中最重要的是 IL-6。在劇烈或長時間運動時,骨骼肌細胞可釋出高達數十倍基值的 IL-6 [24]。
有趣的是,雖然 IL-6 傳統上被視為促發炎因子(可誘發肝臟產生 CRP 等),但運動所誘導的 IL-6 呈現不同作用:肌肉源性的 IL-6 能刺激抗發炎介質的生成,被認為是運動抗發炎機制的核心 [24]。
研究顯示,當以重組 IL-6 靜脈注射健康志願者,會導致循環中抗發炎的 IL-1 受體拮抗劑(IL-1ra)和 IL-10 顯著上升,同時抑制內毒素刺激下 TNF-α 的產生 [24]。類似地,長時間中等強度運動引起的內生性 IL-6 升高,可抑制隨後內毒素暴露時 TNF-α 的分泌 [4]。
這說明運動引發的 IL-6 在體內實際扮演抗發炎因子的角色——透過刺激 IL-10 等抗發炎介質釋放及抑制 TNF-α 等促發炎因子,來達成淨效應的發炎抑制 [24]。
因此,IL-6 也被稱為「第一個肌肉激素」,其周期性升高被認為是運動抗發炎的關鍵訊號之一 [4]。除了 IL-6 路徑,運動還誘發其他內源性物質有助抗發炎。
例如運動可增加熱休克蛋白的表達,熱休克蛋白具有抑制 NF-κB 的作用,從而減少促發炎基因轉錄 [4]。規律運動也可降低單核細胞表面的 Toll 樣受體(TLR)表達,減弱對內毒素等刺激物的過度免疫反應 [4]。
此外,運動能提高迷走神經張力,活化膽鹼能抗炎路徑,使巨噬細胞釋放較少發炎介質。最後,運動所致骨骼肌收縮可促進淋巴循環和組織灌流,加速代謝廢物清除,也有助於發炎的後期消退。
總而言之,適度運動透過減少內臟脂肪、改變免疫細胞特性、分泌肌肉激素(特別是IL-6)以及其他分子路徑,達成對慢性發炎的多重調控,整體趨於抑制過度發炎。

實證基礎
大量研究證實運動與身體活動水平與全身性發炎標誌呈負相關,且運動介入可降低發炎指數。流行病學調查發現,經常運動的人其血中 CRP 等發炎標誌平均值低於久坐不動者 [4]。
例如,美國第三期全國健康營養調查(NHANES III)資料顯示,規律從事中等強度以上體能活動者發炎指標較低,即使調整肥胖程度,這一關聯仍存在 [2]。在不同年齡和健康狀態的人群中幾乎皆觀察到類似趨勢:運動的抗發炎效應不因年齡或是否患有慢性病而打折扣 [4]。
更有力的證據來自隨機對照試驗和統合分析,一項針對慢性腎病患者的系統性回顧納入29項運動試驗,統合結果顯示,與對照組相比,運動介入組的 CRP 顯著下降、IL-6 顯著下降,而抗發炎的 IL-10 則明顯上升 [25]。
其中進一步分析指出,阻力訓練對於降低 CRP 和 TNF-α 特別有效,並可增加 IL-10 [25]。有氧運動則對降低 IL-6 等亦有益處 [25]。
另一項專門針對健康中老年人的統合分析也得出類似結論:
規律有氧運動可使 CRP、IL-6、TNF-α 明顯降低,相當於把年齡相關的慢性發炎狀態調整至更年輕水平 [26]。這些試驗證實了運動訓練對發炎的因果影響,而非僅僅是觀察到的相關性。
運動對發炎的急性效應亦有研究評估。例如從未運動的人開始進行單次運動時,短期內可能觀察到 IL-6 等一過性升高,但這是促使抗發炎機制啟動的必要步驟 [24]。隨後數小時內 IL-1ra、IL-10 等抗發炎介質的濃度上升,同時抑制了促發炎介質,達成整體抗發炎結果 [4, 24 ]。而長期規律運動則降低安靜狀態下的發炎標誌濃度。
例如一項對肥胖者的運動試驗發現,經過 6 個月中等強度運動訓練後,受試者的基礎 CRP 平均下降達 30% 以上。同時,他們的單核細胞表面 TLR4 表達降低,顯示對促發炎刺激的敏感性下降。
值得注意的是,運動對發炎的影響與運動強度與模式有關。一般而言,中等強度的持續有氧運動及適度的阻力訓練具有最佳的抗發炎作用 [25]。
過於劇烈或長時間的運動可能暫時引起發炎指標升高(例如馬拉松賽後跑者的 CRP、白血球計數短期升高),但隨著恢復這些指標會降至低於原先水平,反映出「先上升後更大程度下降」的超量恢復效應。因此,在運動處方上強調量力而為、循序漸進,以免急性過度運動造成身體過度壓力。總體來說,實證資料強而有力地支持運動的抗發炎效應:無論年輕或年老、健康或患病人群,增加身體活動皆有助於降低慢性低度發炎 [4]。
實務建議
想讓身體「降火」?規律運動就是最天然的方法!運動不只讓你瘦、讓你有精神,更是身體對抗慢性發炎的超強「武器」!
對於肥胖或代謝症候群患者,結合飲食控制的運動減重計畫尤為重要,因減輕脂肪特別是內臟脂肪將顯著改善慢性發炎狀態 [4]。
● 每週至少 150 分鐘中等強度運動(像是快走、健走、慢跑、騎單車),大約是每天 30 分鐘、每週 5 天就搞定!
● 或是每週 75 分鐘高強度運動(例如跑步、有氧舞蹈、打球)
● 每週至少 2 次重量訓練:舉啞鈴、做深蹲、伏地挺身或瑜珈等練肌肉的運動,不只能增肌,還能提升代謝力,對身體健康加分!
如果你是久沒運動的上班族、體力較差或體重過重,沒問題!可以從快走、游泳、踩飛輪等溫和活動開始,循序漸進就好。最重要的是「持續」,只要習慣養成,身體的慢性發炎就會慢慢減少,健康自然跟著回來。其實,生活中也有很多小活動可以幫你「降火」:
● 少搭電梯,多爬樓梯
● 每坐一小時就起來活動一下
● 做做家事、整理陽台、種花種草——都是好運動!
運動當然好,但也不能太拼命。如果訓練太激烈、休息不夠,反而會讓身體更疲勞、免疫力下降,甚至造成短期的「發炎反彈」。所以,適度的運動+充足的睡眠與營養,才是真正對身體好的黃金組合!
總之,如果你想要用最自然的方式遠離疾病、增強免疫力——就從規律運動開始吧!不管你幾歲、不管從哪裡開始,「每天多動一點」都是送給自己最划算的健康投資!

▲睡眠與慢性發炎
生理與分子機制
睡眠是維持免疫平衡的重要生理過程。不良的睡眠模式(包括睡眠不足、睡眠斷續或睡眠週期錯亂)會干擾內分泌及自主神經功能,進而改變發炎介質的產生。正常情況下,夜間睡眠時交感神經活性降低、副交感(迷走)神經占優,體內處於相對抗發炎狀態 [27]。
深睡期(慢波睡眠)伴隨著生長激素分泌和促進組織修復的環境,而促發炎的下視丘-腦下垂體-腎上腺軸(HPA軸)活動在夜間受抑,皮質醇水平在睡眠初期下降到日最低點,這些生理變化都有助於壓制日間累積的發炎。
若睡眠時間縮短或品質不佳,則交感神經持續維持較高的張力,體內去甲腎上腺素等升高,可直接促進免疫細胞表達發炎相關基因。例如,β-交感受體激活會誘導NF-κB轉錄因子活化,提升促發炎基因表達並增加細胞激素釋放 [27]。
研究發現,一夜完全不眠後,隔日清晨血液單核細胞內 NF-κB 的活性顯著升高,同時促發炎的基因表現譜上調,這意味著睡眠缺失令免疫細胞處於更易促炎的狀態。
此外,睡眠與晝夜節律密切相關。許多發炎介質具有晝夜節律分泌特性,如 IL-6 在正常情況下夜間達低谷、清晨逐漸上升。如果睡眠節律被打亂(如輪班工作者顛倒日夜),可能導致發炎介質的節律紊亂,平均水準升高。
慢性失眠患者常見夜間皮質醇分泌偏高,這被認為可能導致糖皮質激素受體敏感性降低,長期反而造成抗發炎作用減弱(因為適度的皮質醇有抗發炎功能,但持續過高可能產生抵抗)。
睡眠不足也會影響生長激素及褪黑激素等荷爾蒙,間接調節免疫功能。褪黑激素本身具有抗氧化和免疫調節作用,夜間睡眠缺乏會降低褪黑激素總釋放量,可能助長發炎。此外,睡眠不佳容易引起交感緊張和HPA軸過度活化,使促發炎細胞激素(如IL-1β、IL-6、TNF-α)的平衡失控。
總的來說,良好睡眠在生理上抑制促炎徑路並促進修復,而睡眠障礙則打破這種平衡,使身體處於易發炎狀態。

實證基礎
流行病學與臨床研究廣泛支持睡眠與慢性發炎之間的關聯,睡眠不足常與較高的發炎標誌相連。
例如,一項涉及超過 5 萬人的系統性回顧和統合分析比較了各類睡眠問題與發炎指標,發現主觀睡眠困擾(失眠症狀)與 CRP 升高有顯著相關 [27] 。也就是說,有睡眠困擾的人平均 CRP 略高於無困擾者。這項分析同時發現失眠者的 IL-6 濃度也較高 [27] 。
針對睡眠時數,研究結果較為複雜。一般認為短睡眠(如每晚< 6小時)會提高發炎風險。上述統合分析顯示,相較於每晚睡 7 小時左右的人,睡眠較短者的CRP有輕度升高趨勢 [27]。而另一些研究則指出極端短睡(如<5小時)才明顯影響發炎,適度減少(6小時)影響不大。
值得注意的是,過長睡眠(每晚>9小時)在部分研究中也與發炎標誌升高相關,可能反映潛在健康問題導致長睡和發炎並存 [27]。
然而,總體趨勢支持睡眠不足會促進低度發炎狀態。例如,有實驗讓健康成年人連續數晚只睡 4 小時,結果顯示其血清 CRP 和 IL-6 水平比正常睡眠時顯著升高 [28]。即使是單一晚的完全熬夜,隔日晨間的CRP也被觀察到顯著上升約 50%,顯示急性睡眠剝奪立即引發發炎反應。這些發現與上述機制(交感活化等)相符。
睡眠品質較差(例如睡眠斷續、多夢易醒)同樣會導致發炎指標上升。一項縱向研究指出,受試者每增加一次夜間醒來,第二天早上的 IL-6 即上升一定幅度。此外,阻塞性睡眠呼吸中止症(OSA)患者因反覆低氧和睡眠片段化,往往表現出慢性發炎狀態:與體重匹配的對照相比,OSA 患者 CRP、IL-6 等濃度更高,治療 OSA(如持續氣道正壓通氣)後這些指標可部分下降。這進一步支持睡眠中斷和低氧壓力誘發發炎。
從干預角度看,改善睡眠有助於降低慢性發炎。
失眠患者接受認知行為治療(CBT-I)後,CRP 與 IL-6 濃度在數月後較治療前下降。正念冥想等放鬆技術亦被證實可改善睡眠,同時帶來發炎標誌的下降趨勢 [29]。例如,一項對中老年失眠者的隨機對照試驗顯示,經過 6 週的正念冥想訓練組,比對照睡眠衛生教育組具有較低的 CRP 和 TNF-α 水準 [29]。
又如一項針對輕度認知障礙老人的試驗中,進行正念靜坐 3 個月後女性參與者的高敏 CRP 顯著下降 [30 ];這部分效應推測與冥想改善睡眠、降低壓力有關。儘管這類干預效果不如藥物直接,但仍顯示睡眠品質改善能帶來發炎狀態的緩解。
總結現有的實證,睡眠與慢性發炎呈顯著關聯。長期睡眠不足或品質欠佳會使身體處於輕度發炎的應激狀態,而保證良好充足的睡眠有助於維持免疫系統的平衡,預防慢性發炎相關健康問題 [27]。這提示我們,睡眠評估與管理應被納入慢性疾病預防與治療的一環。
實務建議
你知道嗎?長期睡不好,不只會累,還會讓身體陷入慢性發炎的狀態,提高罹患心血管疾病、糖尿病、肥胖甚至失智症的風險!但好消息是——你可以透過一些簡單的睡眠好習慣,幫助身體回到健康平衡的狀態!
這是一般成年人維持健康所需的基本睡眠量。如果你總是睡不到 6 小時,身體的免疫系統和修復功能會受到影響,發炎反應就容易升高。
不論平日還是週末,盡量讓作息有節奏,幫助大腦的「生理時鐘」穩定運作。這樣能讓你更容易入睡、睡得也更深。
不是只睡「夠久」,更重要的是睡得「夠好」!以下這些小技巧能幫助你提升睡眠品質:
營造安靜、黑暗、涼爽的臥室(最佳溫度約 18 ~ 22°C)
● 選擇合適的床墊與枕頭,支撐性佳、不過軟也不太硬
● 睡前 90 分鐘內避免滑手機、看平板,藍光會抑制褪黑激素分泌
● 晚餐別吃太晚太油,睡前三小時避免大餐與大量喝水
● 遠離咖啡因、菸酒:尤其是酒精,它雖然容易讓你入睡,但會干擾深層睡眠
● 白天曬點太陽(早上或中午最適合),幫助大腦分泌褪黑激素
● 規律運動有助於入睡,但不要在睡前 2 小時內做激烈運動

若你長期失眠、半夜常醒、睡醒還是很累,你可以:
● 嘗試「睡眠衛生習慣」(如睡前放鬆、規律作息)
● 考慮接受睡眠認知行為治療(CBT-I),這是目前最有效改善失眠的方式
● 若懷疑有睡眠呼吸中止症(如打呼、夜間喘醒、白天嗜睡),請盡早就醫檢查
● 某些人可在醫師建議下,短期使用褪黑激素或輕劑量助眠藥物輔助,但長期仍以非藥物調整為主
▲壓力與心理健康與慢性發炎
生理與分子機制
心理社會壓力與情緒狀態能透過神經內分泌途徑顯著影響免疫反應,被視為心身互動的典型範例。當人遭受慢性心理壓力(如長期的工作壓力、家庭照護壓力)時,身體的壓力反應系統長期活化,最直接的影響來自交感神經系統與 HPA 軸(下視丘-腦下垂體-腎上腺軸)。交感神經末梢釋放正腎上腺素和腎上腺素,作用於免疫細胞上的 β-腎上腺素受體,可觸發細胞內 cAMP 路徑並進一步活化 NF-κB 轉錄因子 [27]。
HPA 軸是身體應對壓力的主要系統 [31]。它是一個「壓力反應指揮鏈」:當大腦感知到壓力時,下視丘釋放腎上腺皮質激素釋放激素(CRH) → 腦下垂體接收訊號後釋放腎上腺皮質激素(ACTH)→ ACTH 刺激腎上腺皮質釋放「壓力荷爾蒙」皮質醇 [32]。皮質醇在短期內具有適應性作用,例如提高血糖、增強警覺性,幫助身體應對緊急情況(「戰或逃」反應)[33]。
然而,當壓力變成慢性壓力時,HPA 軸的調節機制就會失常 [32]。換句話說,若個體長期處於高壓力,高皮質醇暴露會造成免疫細胞對皮質醇的敏感度降低(稱“糖皮質激素抗性”)。結果是皮質醇原本的抗發炎調節失靈,免疫細胞反而分泌更多發炎因子。
慢性壓力導致的 HPA 軸功能障礙可能涉及更複雜的變化,例如負回饋機制的敏感性降低(即使皮質醇水平正常或偏高,身體對 CRH 的反應反而減弱,出現 ACTH 反應遲鈍的現象),甚至可能導致相關腺體的大小和功能在數週內發生改變 [34]。
這種「動態補償」的概念,能更準確地解釋在慢性壓力狀態下(如酗酒、厭食症、產後)觀察到的複雜內分泌變化 [33]。這也連結心理壓力與生理發炎狀態。壓力還會影響自主神經中的迷走神經張力降低,減少副交感神經釋放的乙醯膽鹼對巨噬細胞的抑制作用,也就減少了“膽鹼能抗炎路徑(Cholinergic anti-inflammatory pathway; CAP) ”的平衡作用。
NF-κB是促發炎基因的主要調控子,其活化導致免疫細胞製造更多促發炎細胞激素與黏附分子,結果即促進全身性發炎反應。正常情況下,良好的社會支持和心理狀態能維持交感-迷走神經平衡;但在慢性壓力下,交感持續亢進,迷走神經調節不足,身體缺乏從壓力狀態中“煞車”恢復的機會。因此,慢性壓力往往帶來體內促發炎介質的慢性升高。

心理因素不僅影響中樞對外周免疫的調控,還可透過行為改變間接影響發炎,例如壓力大的人可能抽菸喝酒增多、睡眠變差、飲食變不健康,這些行為都進一步加劇發炎傾向。因此,心理壓力與負面情緒常與慢性發炎相伴發生。例如,長期孤獨或缺乏社會支持的人,其交感壓力指標和發炎相關基因表達都較高,被形容為處於“預先警戒”狀態以面對環境挑戰,但長久下來卻有害健康。
在負面心理狀態中,憂鬱症和焦慮症是與發炎研究最深入的兩類。重度憂鬱症患者中大約有 1/3 – 1/2 的人出現明顯的發炎標誌升高(如 CRP >3 mg/L),遠高於一般人口比例 [35]。研究發現,憂鬱症患者的外周血中 CRP、IL-6、TNF-α 平均值顯著高於健康對照 [35]。動物和人類研究都支持壓力在此扮演關鍵:長期心理應激可引發“發炎體”(inflammasome)的活化,導致 IL-1β 等強發炎因子釋放,這些細胞激素可穿透血腦屏障影響神經元功能,最終表現為憂鬱樣行為 [35]。
例如,小鼠暴露於反覆社會應激後,其體內單核細胞趨化至腦膜並釋放 IL-1,造成類似憂鬱的行為改變。人在注射低劑量內毒素引發輕度發炎時,也會出現短暫的負面情緒和社會退縮,說明發炎本身能致憂鬱。在焦慮方面,持續焦慮與交感活性高、心跳變異低(迷走張力低)相關,也常伴隨發炎標誌升高。然而,焦慮和發炎間的因果尚不如憂鬱明確。
儘管心理壓力與發炎的雙向關係複雜,但總體機制可概括為:心理壓力造成神經內分泌失衡(交感↑, HPA異常),進一步造成免疫失調(促炎↑, 抗炎↓)最後成為慢性發炎。長期處於這種狀態將增加罹患心血管疾病、自身免疫疾病等風險。因此,調適壓力與改善心理健康被認為是降低慢性發炎的重要潛在途徑。
實務建議
許多橫斷和縱向研究驗證了心理壓力和不良情緒與發炎標誌間的關聯。經典研究之一是針對老年慢性照護者(如照顧失智症配偶)的研究:結果顯示,長期處於高度照護壓力的家庭照顧者,其血漿 IL-6 濃度隨時間上升速度明顯快於非照顧者,同齡的對照 10 年 IL-6 上升約 2 倍,而照顧者上升接近 4 倍 [36]。
另一項比較阿茲海默病患照顧者與年齡匹配非照顧婦女的研究發現,照顧者報告的主觀壓力和抑鬱程度明顯較高,同時血中 IL-6 水準也顯著高於對照組 [37]。研究還觀察到,在所有受試者中,不論照顧者與否,憂鬱分數越高者 IL-6 越高 [37]。這些結果支持慢性心理壓力和憂鬱情緒會推升發炎因子至超出正常老化的水平 [37]。
除老年人外,年輕族群也有類似現象。例如大學生在期末考試週這類急性壓力時,唾液中促發炎細胞激素(如IL-1β)濃度上升,而參與支持小組的學生上升幅度較小,暗示社會支持可以緩衝壓力引發的發炎。另有前瞻性研究顯示,童年時期經歷嚴重逆境(如被虐待或社會隔離)的個體,在中年時 CRP 和 IL-6 水準顯著較高 [38]。
研究也指出,童年期的社會孤立預測中年時較高的發炎指標,即早年心理社會因素對終身發炎有“程式化”效應 [38]。

在情緒障礙方面,憂鬱症患者發炎升高的證據相當充足:
一份薈萃分析計算顯示,重鬱患者之 CRP 平均值約為對照組的 1.5 到 2 倍,IL-6 和 TNF-α 也顯著較高 [35] 。這種發炎狀態也與治療反應有關:若憂鬱症患者 CRP 極高(>5 mg/L),則對一般抗憂鬱藥反應較差,但對抗發炎治療(例如抗 TNF 生物製劑或 NSAIDs 輔助治療)可能較有反應[35]。
這提示發炎在部分憂鬱症病例中不僅是相關現象,更可能參與致病。
因此一些臨床試驗正在評估抗發炎藥物治療憂鬱的效果。一項系統回顧即發現,某些抗發炎藥物(如抗cytokine療法、NSAIDs、魚油)對中重度憂鬱症患者有輕至中度的改善作用,特別是在基礎發炎較高的患者中效果較明顯 [39]。
至於焦慮,其與發炎的關聯稍顯不一致。一些研究發現廣泛性焦慮障礙患者的 IL-6 水準升高,且焦慮程度與 IL-6 成正比 [40]。但也有研究控制憂鬱共病後,焦慮和發炎的相關性變弱。因此焦慮對發炎的影響部分可能透過共同的憂鬱成分介導。不過可以肯定的是,焦慮發作時交感亢進和皮質醇變化仍會帶來短期的免疫變化。長期慢性焦慮者常伴睡眠不良、心血管應激反應強,這些都會推升發炎。
壓力管理與心理治療是否能降低發炎?
部分研究給出了肯定的線索。參與正念減壓課程(mindfulness-based stress reduction,MBSR)的受試者在介入後表觀遺傳學檢測顯示,白血球中 NF-κB 促發炎基因表達顯著下降 [41] 。一項對獨居老人的試驗顯示,經 8 週 MBSR 訓練後,外周血單核細胞中與發炎相關的基因表現(如 NF-κB 調控的一系列基因)相較健康教育組明顯下調,雖然血清 CRP 和 IL-6 的改變未達顯著 [41]。
另一項研究則發現,在有發炎升高的亞群中冥想可降低 CRP。例如前述對輕度認知障礙者的研究中,MBSR 組女性的 CRP 較對照組下降,男性則 IL-6 下降 [30]。
此外,抗憂鬱治療在降低發炎方面也有一些觀察:
成功治療憂鬱後患者的 CRP、IL-6 往往會隨病情緩解而下降。一些小型試驗顯示,將抗發炎治療(如低劑量阿斯匹靈或Omega-3)作為傳統治療的輔助手段,可進一步降低患者的發炎指標並改善心情。不過這些仍在研究階段。
綜上,壓力與心理健康對慢性發炎有顯著影響,體現在生理層面的神經免疫交互作用和實證層面的發炎指標變化 [35, 37]。調適心理壓力、治療情緒障礙不僅有助心理健康,還可能是緩解慢性發炎的重要一環。
實務建議
鑒於心理壓力和情緒因素對發炎的深遠影響,在實務中應納入心理健康促進與壓力管理策略以防治慢性發炎相關問題。對個人而言,培養良好的壓力應對技巧十分重要:包括正念練習(如冥想、瑜伽、深呼吸放鬆法)能有效降低交感緊張,減少壓力荷爾蒙分泌,長期有望減輕壓力引發的發炎 [29]。
研究建議每天進行 10 – 20 分鐘的正念靜坐,可改善心理穩定度並潛在地降低發炎水平。除了正念,規律運動也是減壓妙方;運動本身不僅前述具有抗發炎作用,還能促進腦內啡等分泌,改善情緒和睡眠品質,間接抑制發炎。保持充足睡眠、均衡營養(例如充足Omeg-3攝取可能有助調節情緒與發炎)亦屬基礎。
對於長期承受高壓或出現焦慮抑鬱症狀的人,應積極尋求心理支持和專業治療。心理治療(如認知行為治療)和必要的藥物治療可糾正持續的負面情緒狀態,從而恢復神經免疫的平衡。
醫療體系應關注慢性病患者的心理狀態,因為疾病壓力本身會加劇發炎惡化,適時轉介心理諮商有助於改善整體預後。在社區和公共衛生層面,倡導健康的工作與生活平衡、提供壓力管理課程、促進社會聯繫以減少孤立感,這些都是減少慢性心理壓力的有效措施。例如職場推行員工協助計畫(EAP)、社區開辦減壓講座等,可提高群體對心理壓力的辨識和應對能力。特別地,增強社會支持被證實可緩衝壓力對健康的不利影響。鼓勵人們維繫良好的人際關係,參與社群活動,對抗孤獨感,不僅利於心理,也能降低發炎風險 [42]。
總之,在醫療與保健實踐中應將“心”與“身”視為一體,透過綜合措施來管理壓力、促進心理健康,這將對減輕慢性發炎及其相關疾病產生深遠的正面效益。

你可能沒想過,壓力和情緒不只是「心理問題」,長期累積下來,其實也會讓身體悄悄生病。研究顯示,慢性壓力會刺激身體釋放壓力荷爾蒙(像是皮質醇),干擾免疫系統,導致發炎指數上升,提高心臟病、糖尿病、憂鬱症等疾病的風險。好消息是:只要改變日常習慣,讓自己身心放鬆,就能幫助身體從發炎狀態回歸平衡。
增強社會支持被證實可緩衝壓力對健康的不利影響。鼓勵人們維繫良好的人際關係,參與社群活動,對抗孤獨感,不僅利於心理,也能降低發炎風險 [41]。壓力管理,不該只靠個人努力,整個社會氛圍也需要友善支持:
● 公司可設立員工協助方案(EAP),提供心理諮詢或壓力管理資源
● 社區可以開辦正念課程、壓力紓解講座,協助大家更好認識並處理心理壓力
● 鼓勵人際互動,例如參與興趣團體、鄰里活動、社群支持,對抗孤獨感,也有助降低發炎風險
在保健與醫療實踐中,我們不能只關注身體數據,也要照顧心理健康。身與心是一體的,心安了,身體才會好。透過減壓、運動、睡眠、營養、社會支持這幾個面向,我們就能幫助自己與他人更從容地面對生活挑戰,也讓慢性發炎無處可燃。
▲戒菸與酒精與慢性發炎
吸菸與慢性發炎
吸菸對全身造成的氧化壓力與組織損傷,會引起持續的慢性發炎反應。菸草煙霧中含有數千種化學物質,包括強氧化劑和內毒素等,可直接刺激肺部的巨噬細胞和上皮細胞分泌促發炎介質。急性吸菸會導致呼吸道局部發炎,但更重要的是慢性吸菸引起的全身性發炎:吸菸者血中白血球計數、CRP、IL-6、TNF-α平均值皆高於不吸菸者 [4]。
機制方面,一方面是煙霧中的自由基引發廣泛的氧化壓力,消耗抗氧化劑並氧化組織分子(如 LDL 膽固醇變成氧化型 LDL),後者被免疫細胞識別而誘導發炎 [18]。另一方面,吸菸可激活先天免疫模式辨識受體,如 TLR4 等,特別是煙霧中的內毒素和顆粒物能透過肺泡進入血循,引發系統性免疫反應。此外,尼古丁本身也會促進交感神經釋放去甲腎上腺素,加強發炎路徑訊號。
長期吸菸者常出現慢性支氣管炎等局部發炎,同時在血管內皮等處表現出發炎特徵,加速動脈粥樣硬化形成。研究證實,吸菸能上調內皮細胞表面黏附分子(如 VCAM-1、ICAM-1),促使循環中單核球黏附並遷移進入血管壁,引發局部發炎級聯 [18]。

此外,吸菸還與免疫老化有關,導致的發炎狀態可能長期留存於戒菸後多年(稱為“前傾”(priming)效應)。實證上,大型流行病學研究一再發現吸菸者之發炎指標高於不菸者。例如,美國 NHANES 資料分析顯示,吸菸與 CRP 升高有顯著相關,在調整 BMI 等混雜後依然成立 [4]。
展望性世代研究更指出,發炎標誌可部分解釋吸菸對心血管疾病風險的影響。更有力的是戒菸研究的結果:戒菸可隨時間推移降低發炎指標。一項追蹤戒菸者的研究發現,戒菸數月後 CRP 平均下降,12 個月時較戒菸前降低約 15 – 30%,降幅大小與戒菸期間體重增加有關(體重上升較多者CRP下降較少)。
另一項橫斷分析顯示,即使戒菸 20 年,原吸菸者的 CRP 仍稍高於從不吸菸者,但明顯低於持續吸菸者 [43]。這意味著吸菸累積造成的發炎痕跡需要非常長的時間才能完全消退,但戒菸越早越好,可避免進一步的免疫損傷。
整體而言,吸菸引起的慢性發炎已被視為其導致多種疾病(心血管病、肺阻塞、癌症)的重要機制之一。相對地,戒菸被證實能減低發炎負荷,是改善健康的關鍵步驟 [44]。
酒精與慢性發炎
酒精對發炎的影響呈劑量依賴性,適量飲酒與過量酗酒的效應截然不同。適量酒精攝取(通常定義為男性每日不超過 2 杯、女性不超過 1 杯標準酒精量)在一些研究中顯示出抗發炎傾向。其機制可能涉及酒精促進高密度脂蛋白(HDL)增加和腸道微生物組改變,使內毒素(Lipopolysaccharide; LPS)吸收減少,以及紅酒中多酚(如白藜蘆醇)具有抗氧化抗發炎作用。然而,適量酒精的潛在益處須審慎看待,因為它易於發展成過量飲用。過量酒精攝取(如長期酗酒或暴飲)明確會導致慢性發炎。
一方面,酒精主要在肝臟代謝,過量代謝產物乙醛會引起肝細胞損傷,促進肝臟巨噬細胞釋放TNF-α等,造成酒精性肝炎這種發炎性病理。另一方面,酒精會增加腸道通透性,致使腸道內毒素乘虛而入血,引發全身免疫反應。酗酒者血中常可測得升高的內毒素水平,刺激單核球透過 TLR4 路徑大量分泌 IL-1β、IL-6 等發炎因子。此外,酒精代謝耗竭了細胞的還原當量(NAD+/NADH失衡),加劇氧化壓力,也激活了發炎體通路。臨床上,慢性酒精濫用者常出現全身性發炎指標偏高,甚至發展成全身性發炎反應症候群(SIRS)等危急情況。

流行病學研究呈現出酒精與發炎的「J形關係」:
適量飲酒者的 CRP 水準往往低於不飲酒者,而重度飲酒者的 CRP 最高 [45] 。例如,在一項類風濕關節炎患者的研究中,發現每週飲酒 1 – 7 杯者的 CRP 最低,而不飲酒者和每週>14杯者的 CRP 則較高 [46]。另一大型一般人群研究也報告,平均酒精攝取量與 CRP 呈 U 形關係,適量飲酒組 CRP 最低 [47]。
值得注意的是,不飲酒者包含前酒癮者和因健康因素戒酒者,因此不飲酒組 CRP 稍高可能受其他因素影響。然而,多項研究一致顯示中等量酒精攝入與較低的發炎標誌相關,例如適量飲酒者之IL-6、纖維蛋白原水平也較低 [47]。
推論其原因,除了前述多酚等成分外,酒精本身可刺激少量腸源性內毒素產生耐受,誘發輕微適應性抗炎反應。然而,一旦超過適量,酒精的負面效應急遽上升:重度飲酒者不僅 CRP、IL-6 明顯升高,還可見免疫功能紊亂(如反覆感染、傷口癒合不良),反映全身處於發炎和免疫癱瘓交替的病理狀態。急性暴飲(一次大量喝酒)後短時間內也會出現發炎因子飆升和內皮功能障礙。隨著對酒精與免疫關係的深入了解,現在公認過量酒精是一種促發炎免疫抑制混合表現的狀態:即發炎提高但有效免疫反應受損,因而感染風險增加。
實務建議
基於以上機制與證據,對於吸菸與飲酒的建議可以總結為:「戒菸,限酒」。首先,完全戒菸是減少慢性發炎的必要步驟。任何程度的吸菸都對健康有害,而戒菸帶來的抗發炎收益幾乎是立即且持續的 [48]。
醫療人員應在每次就診評估患者吸菸狀態,提供戒菸諮詢與藥物協助(如尼古丁替代、戒菸藥物),幫助吸菸者戒除癮癖。即使是長年老菸槍,戒菸後數週內其體內發炎指標即可開始下降,心肺功能也逐漸改善。公共衛生層面,嚴格控煙政策(如提高菸稅、公共場所禁菸、戒菸門診補助)對降低人群發炎相關疾病負擔有長遠意義。
關於飲酒,目前的建議趨於保守:不鼓勵非飲酒者為了所謂抗發炎或心血管益處而開始飲酒。對於有飲酒習慣的成年人,可遵循「適度飲酒」原則。一般建議每日酒精攝取量不超過相當於純酒精 20 – 30 克(約啤酒 600 – 900毫升,葡萄酒 250 – 300 毫升或蒸餾酒 60 – 90毫升),女性應更低(約15克)因代謝率較男性低,每週至少應有數日不飲酒,避免連日累積。
此外,更高水平的飲酒無論對發炎或整體健康都是弊大於利,應極力避免。尤其有慢性發炎相關疾病(如痛風、肝病、心血管病)的人更應戒酒或僅偶爾小酌。此外,建議選擇酒精含量低且富含多酚的酒類(如紅酒)適量飲用,但不宜以此為獲取抗氧化劑的方法。
對於有酒癮傾向或難以控制飲酒量者,最佳策略是戒酒;可尋求專業協助包括行為治療、藥物治療。整體來說,在菸與酒方面做到「滴菸不沾,飲而有度」,將有效降低由這兩項生活型態引發的慢性發炎負荷與相關疾病危險。
▲環境與社會因子與慢性發炎
空氣污染
環境中的空氣污染物,特別是細懸浮微粒(PM2.5)和超細微粒(直徑<0.1微米),與慢性發炎有密切關聯。這些微粒經由肺部吸入,可在肺泡誘發局部發炎,並透過多重機制引起全身性發炎反應。
首先,微粒本身攜帶多種有毒化合物(金屬、碳氫化合物等),在肺部巨噬細胞吞噬微粒過程中產生大量自由基,觸發氧化壓力。肺泡巨噬細胞和上皮細胞在氧化壓力刺激下釋放 IL-1β、TNF-α 等促發炎細胞激素,進入血液循環,引起低度全身性發炎。
其次,直徑極小的超細微粒可穿過肺泡–毛細血管屏障直接進入血流,在血管內皮細胞沉積並誘導局部發炎和內皮功能障礙。此外,空污中的成分可活化自律神經反射(肺部感受器受刺激後透過迷走神經影響中樞),導致交感興奮、心跳加速、血壓上升,也間接促進發炎反應。研究發現,暴露於高空污環境會使 CRP、IL-6、纖維蛋白原等水準短期內升高 [49]。
如一項對美國成人人群的時間序列分析顯示,空氣中PM 2.5 每升高一定幅度,隔日居民 CRP 和 IL-6 平均濃度明顯上升 [49]。
長期而言,居住在空污嚴重地區的人,其基礎發炎指標也高於空氣較乾淨地區的人群 [50]。空污引發的慢性發炎被認為是其導致心血管疾病與其他慢病的重要途徑之一。
例如,空污增加動脈粥樣硬化風險部分歸因於其造成的內皮發炎和氧化低密度脂蛋白堆積 [18] 。因此,空氣污染可被視為一種環境壓力源,持續刺激人體處於發炎防禦狀態,久而久之卻導致器官損傷與疾病。
噪音與心理環境壓力
噪音污染是另一種常見環境應激源,尤其持續的交通噪音、飛機噪音等,會對人體造成慢性壓力效應。機制上,噪音透過自律神經和內分泌途徑影響免疫:長期處於高噪音環境的人,其交感神經可能持續偏高、睡眠品質受擾,導致皮質醇節律紊亂和夜間交感無法適當下降,這些變化都會增加發炎介質的生成。研究顯示,交通噪音暴露與高血壓和心血管事件風險增加有關,而相關的病理機轉之一正是噪音誘發的內皮功能障礙與發炎。動物實驗也支持噪音可加劇發炎:在背景發炎狀態下持續暴露噪音的小鼠,認知功能下降且腦部發炎標誌增加 [50]。
在人類研究中,雖然噪音對發炎標誌的直接測量資料較有限,但一些間接證據如:居住在交通繁忙、噪音大的街區居民,其 CRP 平均值高於安靜街區居民,且這種差異在校正空污後依然存在,提示噪音獨立的影響。總體而言,噪音透過引發慢性應激反應(睡眠擾動、交感過度)而促發炎,因此世界衛生組織已將環境噪音列為公共健康的重要危害之一,與空污並論。

社會孤立與社會經濟因素
社會和經濟環境同樣會左右個體的慢性發炎狀態。社會孤立(缺乏社交聯繫)和主觀孤獨感已被證實與較差的健康結局相關,其中一部分原因是其引起的慢性發炎。缺乏社會支持的人往往心理壓力指數較高、抑鬱傾向較強,前述這些心理因素會推高發炎介質。此外,有研究指出孤獨本身能透過中樞神經影響免疫:一項實驗讓受試者回想強烈孤獨情境,結果顯示他們血中的 IL-6 出現暫時性升高。長期的社會孤立則效果更顯著。英國的一項前瞻研究追蹤兒童至中年,發現童年時期社會隔離程度高者,在 45 歲時 CRP 和 IL-6 水準顯著高於童年社交融入良好者 [38]。
另一研究報告指出,在老年男性中,人際社交聯繫最少的一組罹有高 CRP 的比例是社交聯繫最多組的兩倍 [42]。
這些證據支持社會孤立會導致全身性發炎的升高。其可能的生物機制除心理壓力外,也涉及孤立影響交感神經基調及改變免疫細胞基因表達模式——稱為”對逆境的保守轉錄反應”(conserved transcriptional response to adversity, CTRA)模式:即孤獨者的白血球表現出較高的促發炎基因表達、較低的抗病毒基因表達 [35]。
這被認為是演化上為對抗外界威脅而準備,但在現代環境中反而有害的調適。
社會經濟地位(SES)也是一個相關因素。低 SES 人群往往暴露於較多促炎環境(如空氣污染、擁擠、壓力事件)且健康資源較少,他們的 CRP、IL-6 平均值也高於高 SES 者。此外,童年期低 SES 會對免疫系統造成長期影響,使其在成年後更易處於促發炎狀態(類似社會孤立的遠期效應)。這種情況下,發炎既是因,也是果——低 SES 導致發炎升高,發炎相關疾病又加重低 SES 人群的健康負擔。
實證基礎
環境與社會因子對慢性發炎的影響已成為公共衛生研究的重點。實證方面,空污與發炎的關聯最為明確 [52]。許多國際研究如多國合作的CANHEART 研究一致發現,空氣中 PM2.5、NO2 等污染物濃度與居民 CRP、IL-6 呈正相關關係,暴露水平每增加一個四分位數,CRP 約升高幾%到十幾%不等,即使控制吸菸等個人因素仍顯著。
噪音方面,歐洲的一系列研究(HYENA、GERoNiMO 等計畫)正在深入調查噪音與發炎/代謝標誌的關聯,目前結果支持長期噪音暴露對血管發炎有不良影響。
社會孤立與發炎的研究已累積許多,包含以上提到的長期追蹤和老年人研究,都顯示了社會支持匱乏與發炎指標升高之間的相關 [42]。例如,一項對美國成人的分析顯示,經調整憂鬱等因素後,仍然觀察到社會孤立嚴重者 CRP 顯著高於社會聯繫多者 [53]。在公共衛生統計中,也能看到社區層次的社會凝聚力較低地區,慢性發炎相關疾病(如心血管疾病)發病率較高。
實務建議
空氣、噪音、孤單……這些「看不見的壓力」正悄悄讓你身體發炎!除了吃得健康、睡得好、常運動,你可能沒想到——我們的生活環境與人際關係,也會影響身體的發炎狀態!許多研究已經證實,空氣污染、噪音干擾、社交孤立、貧富差距等,都可能長期刺激我們的免疫系統,讓身體陷入「慢性低度發炎」的狀態,增加生病的機率。
但別擔心,從個人和社會兩端出發,我們都可以做出改變!
空氣品質差,小心身體「發火」。住在空污嚴重的城市嗎?建議每天查看空氣品質指數(AQI),污染嚴重時減少戶外運動。必要時配戴有效口罩,減少吸入髒空氣。居家可開啟空氣清淨機,維持通風但避開高污染時段開窗,對有心肺疾病或年長者,這些保護更重要!政府也需要持續改善空污、加強排放管制,這不只是環保,更是全民健康的大事。
噪音污染不只是吵,還會干擾身體,長期噪音(像是馬路、工地、深夜喧鬧)會讓身體處在壓力狀態,引發發炎。自我保護的小方法,如睡覺時可用耳塞或播放白噪音機來隔絕聲音;白天安排安靜時間,讓大腦真正放鬆。城市規劃中,也應重視綠帶、隔音牆、降噪設施,讓大家住得更安心。
社群的連結,也是對抗發炎的良藥。當覺得孤單時,別忘了人際支持是減壓、減炎的重要力量,多參加社區活動、志工服務、興趣團體、家庭聚會,都是正能量來源。長輩可加入社區長青活動、參加共餐計畫;年輕人也能主動關心周遭長輩或鄰里。醫護人員也可以協助高風險個案連結社工、支持團體,讓他們不再孤單。

健康不只是個人的事,也跟社會結構有關。像是:
● 提供公平的教育和就業機會
● 減少貧富差距
● 推動社區互助網絡與跨世代連結
這些改變能從根本降低弱勢族群所承受的壓力與健康風險,包含慢性發炎的風險。
簡言之,打造「低發炎社會」,從你我開始!空氣要好、噪音要少、人心要暖——這些看似外在的條件,其實都會深深影響我們的身體與健康。當個人願意自我保護、社會願意相互支持,政府積極規劃健康城市,我們就能一起熄滅這把慢性的火,走向真正的健康生活!
▲結論
「隱形的火」正在燃燒你身體的健康?——讓我們一起熄滅慢性發炎!
你可能沒感覺到,但在現代人的身體裡,常常藏著一把「看不見的火」——這就是慢性低度發炎。它不像感冒發燒那樣明顯,卻會默默傷害血管、破壞免疫系統、加速老化,甚至是心血管疾病、糖尿病、癌症、免疫疾病的幕後推手。為什麼我們會一直「在發炎」?這跟現代生活習慣息息相關。長期下來,這些習慣就像在火堆上添柴:
● 高糖、高油、低營養的飲食
● 久坐少動
● 睡不飽、睡不好
● 壓力大、情緒緊繃
● 抽菸、喝酒
● 住在空氣差、生活資源不足的環境
更令人擔憂的是,這些因素常常不是單獨出現,而是交錯堆疊。比如,一位生活在高壓環境、收入有限的人,可能同時面臨不健康飲食、運動不足、睡不好……這樣「發炎的火種」就更難熄滅。
方便讀者的了解,一些關鍵發炎介質的簡單解釋彙整如表二所示。
表二、關鍵發炎介質簡明解釋

從日常生活開始「降火」
科學證據已經非常明確:改變生活方式,就能有效調節身體免疫系統、降低發炎反應,不只對預防疾病有幫助,對已經生病的人來說,也能輔助治療、減少併發症、提升生活品質。
醫生不只該開藥,也應該「開生活型態處方」:建議患者從飲食、運動、睡眠、情緒管理等方面全方位調整。
公共衛生更要從環境面下手:提供健康食物、打造安全的運動空間、減少空污、支持社區網絡,都是幫助大家「一起變健康」的重要策略。
改變生活型態,不只是個人選擇,更是全民行動!
健康,不該是少數人的奢侈品,而是每個人都應該擁有的基本權利。為了逆轉全民「慢性發炎」的現象,我們需要:
● 醫療人員更積極提供生活型態建議
● 政策制定者打造支持健康的社會環境
● 每個人從今天起,願意為自己做一點調整,包含:
* 改變飲食:多蔬果、少加工
* 培養運動習慣:每週至少 150 分鐘
* 睡好覺、懂紓壓、戒菸限酒
* 多接觸自然與人群,少接觸毒素與焦慮
* 用行動,讓身體重回「平衡狀態」
慢性發炎不是命中注定,它可以被改變。從今天的選擇開始,你就能為未來的自己,點亮一條更健康、更有活力的路。總結來說,生活型態改善提供了一把強而有力的鑰匙,能夠關閉慢性發炎的開關或將之調至最低檔 [5]。
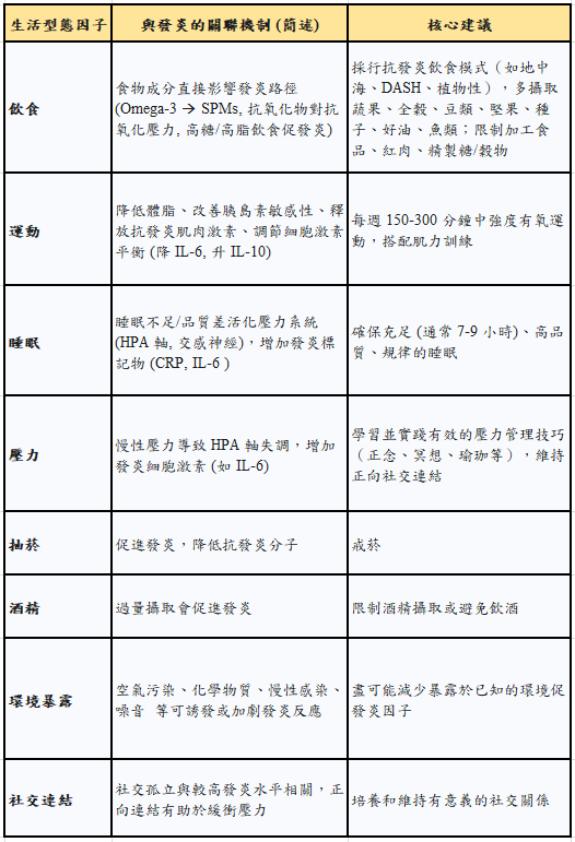
表三、影響慢性發炎的生活型態因子
參考文獻
[1] https://www.medicalnewstoday.com/articles/248423
[2] https://pmc.ncbi.nlm.nih.gov/articles/PMC7147972/
[3] https://www.niehs.nih.gov/health/topics/conditions/inflammation
[4] https://pmc.ncbi.nlm.nih.gov/articles/PMC4243532/
[5] https://www.nature.com/articles/s41591-019-0675-0
[6] https://pmc.ncbi.nlm.nih.gov/articles/PMC11969473/
[7] https://www.researchgate.net/figure/Common-causes-of-systemic-chronic-inflammation_fig1_384970115
[8] https://my.clevelandclinic.org/health/body/24585-cytokines
[9] https://www.livescience.com/what-are-cytokines.html
[10] https://pubmed.ncbi.nlm.nih.gov/37512502/
[11] https://system.umn.edu/dearmn/geroscience-research-may-hold-key-healthy-aging
[12] https://www.cancer.gov/publications/dictionaries/cancer-terms/def/nf-kb
[13] https://pmc.ncbi.nlm.nih.gov/articles/PMC2882124/
[14 ] https://pmc.ncbi.nlm.nih.gov/articles/PMC4945585/
[15] https://www.pnas.org/doi/10.1073/pnas.2407130121
[16] https://lipinova.com/spm-science/
[17 ] https://pubmed.ncbi.nlm.nih.gov/25244229/
[18 ] https://pmc.ncbi.nlm.nih.gov/articles/PMC4443792/
[19 ] https://pmc.ncbi.nlm.nih.gov/articles/PMC7730154/
[20 ] https://pmc.ncbi.nlm.nih.gov/articles/PMC3260063/
[21 ] https://pubmed.ncbi.nlm.nih.gov/18175744/
[22 ] https://pubmed.ncbi.nlm.nih.gov/36014818/
[23 ] https://pubmed.ncbi.nlm.nih.gov/36014818/
[24 ] https://bmcsportsscimedrehabil.biomedcentral.com/articles/10.1186/s13102-022-00397-2
[25] https://pubmed.ncbi.nlm.nih.gov/37512502/
[26] https://www.frontiersin.org/journals/aging-neuroscience/articles/10.3389/fnagi.2019.00098/full
[27] https://pmc.ncbi.nlm.nih.gov/articles/PMC4666828/
[28] https://www.frontiersin.org/journals/behavioral-neuroscience/articles/10.3389/fnbeh.2022.945661/full
[29] https://journals.sagepub.com/doi/10.1177/20503121241308995
[30] https://www.nature.com/articles/s41398-020-0696-y
[31] https://my.clevelandclinic.org/health/body/hypothalamic-pituitary-adrenal-hpa-axis#:~:text=The%20main%20function%20of%20your,an%20automatic%20and%20instinctual%20process.
[32] https://my.clevelandclinic.org/health/body/hypothalamic-pituitary-adrenal-hpa-axis
[33] https://www.verywellhealth.com/hypothalamic-pituitary-adrenal-hpa-axis-5222557
[34] https://www.embopress.org/doi/10.15252/msb.20209510
[35 ] https://www.nature.com/articles/nri.2015.5
[36] https://www.pnas.org/doi/10.1073/pnas.1531903100
[37] https://pmc.ncbi.nlm.nih.gov/articles/PMC6642656/
[38] https://pubmed.ncbi.nlm.nih.gov/37992788/
[39] https://pubmed.ncbi.nlm.nih.gov/25322082/
[40] https://pmc.ncbi.nlm.nih.gov/articles/PMC4361085/
[41] https://pubmed.ncbi.nlm.nih.gov/37982547/
[42] https://www.nature.com/articles/npp2016141
[43] https://academic.oup.com/ntr/article-abstract/19/7/852/2970279
[44] https://pmc.ncbi.nlm.nih.gov/articles/PMC9287345/
[45] https://pubmed.ncbi.nlm.nih.gov/29479472/
[46] https://pubmed.ncbi.nlm.nih.gov/29479472/
[47] https://www.sciencedirect.com/science/article/pii/S0167527306012459
[48] https://pmc.ncbi.nlm.nih.gov/articles/PMC9287345/
[49] https://www.ahajournals.org/doi/pdf/10.1161/atvbaha.117.309799
[50] https://pubmed.ncbi.nlm.nih.gov/34634403/
[51] https://www.mdpi.com/2227-9032/11/14/2067
[52] https://www.ahajournals.org/doi/pdf/10.1161/atvbaha.117.309799
[52] https://www.sciencedirect.com/science/article/abs/pii/S0149763419308292