www.joiiup.com
喚醒全人潛能:為什麼「身心能量」是達成顛峰表現的終極關鍵?
在快節奏的現代生活中,我們常誤以為「時間」是我們最稀缺的資源。然而,真正的關鍵其實是「身心能量」(Mind-Body Energy)。
身心能量不僅僅是吃飽睡好、體力充沛而已。它是一種整合了生理活力、情緒韌性、認知清晰與精神深度的全人狀態(Holistic State)。當這套精密的能量系統運作良好時,我們的大腦與身體會產生強大的綜效:我們能更輕易地進入深度專注、爆發出前所未有的創造力、在巨大壓力下迅速復原,甚至有能力將曾經以為的「不可能」化為現實。

構成身心能量的四大維度
要達到顛峰表現,我們必須理解並同步優化以下四個能量層次:
■ 生理活力(基礎能量)
這是所有表現的「基石」。透過科學化的睡眠、營養與運動,為細胞提供穩定的燃料,打造抗壓的生理載體。
■ 情緒韌性(能量品質)
決定了我們能量的「純度」。學會調節神經系統,將焦慮與壓力轉化為驅動力,並在挫折中保持平靜與彈性。
■ 認知清晰(能量焦點)
決定了我們能量的「投射方向」。透過擺脫分心、鍛鍊深度工作(Deep Work)能力,讓大腦在處理複雜問題時如雷射般精準。
■ 精神深度(能量意義)
這是最強大的內在引擎。當我們的行動與核心價值觀一致時,就能喚醒源源不絕的「內在動機」,支撐我們走過最艱難的挑戰。
顛峰表現:一套可以被刻意練習的科學
"Peak performance is not a gift. It is a set of learnable skills." (顛峰表現不是一種天賦,而是一組可以學習的技能。) —— Steven Kotler, The Art of Impossible(跨越不可能)
許多人以為,頂尖運動員、天才創業家或傑出藝術家的成就,源自於遙不可及的天賦。但正如神經科學家與心流專家 Steven Kotler 所言,卓越是可以被解碼的。達成「不可能的目標」背後,其實是一連串可預測、可複製的生物學與心理學機制。
跨領域的能量升級架構
本文章綜合了多本當代重要著作的核心智慧,提煉出一套可落地實踐的「身心能量提升架構」。這套系統橫跨了四大科學領域:
■ 神經科學(Neuroscience)
帶你破解大腦的神經傳導物質(如多巴胺、去甲腎上腺素),學習如何主動觸發「心流」(Flow State),讓大腦以最高效能運作。
■ 行為心理學(Behavioral Psychology)
透過微小習慣的堆疊與系統化設計,降低大腦的認知阻力,讓高耗能的良好行為變成自動化的反射動作。
■ 運動科學(Sports Science)
借鏡頂尖運動員的「週期化訓練」,教你如何在「極度衝刺」與「深度恢復」之間切換,避免耗竭(Burnout)。
■ 正念實踐(Mindfulness)
運用呼吸法與覺察訓練,掌握自律神經系統的開關,隨時為過載的心智按下暫停與重啟鍵。
當你掌握了這套技能,你將不再被動地被壓力推著走,而是成為自己身心狀態的頂尖工程師。
第一支柱:睡眠——能量的地基 (Pillar 1: Sleep — The Foundation of Energy)
睡眠不僅僅是停機休息,它是人類已知最強大的「生物駭客」技術,也是所有能量系統不可妥協的基礎建設。
神經科學家 Matthew Walker 在《為什麼要睡覺》(Why We Sleep)中點出了一個殘酷的現實:剝奪睡眠等同於主動瓦解大腦與身體的運作效能。在我們熟睡時,大腦其實正啟動極度活躍的「夜間保養程序」:大腦的類淋巴系統(Glymphatic system)會高速運轉,洗刷白天的代謝廢物,同時進行深度的細胞修復與神經連結重建。對於面臨高壓決策或經歷高強度體能訓練的人來說,睡眠不足不僅會削弱免疫力、導致情緒調節崩潰,更是阻礙復原與成長的最大元兇。
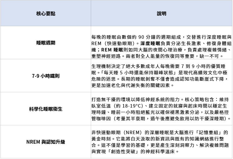
以下是優化大腦與身體修復機制的四個核心睡眠指標:
第二支柱:運動——大腦的奇蹟肥料 (Pillar 2: Movement — Miracle-Gro for the Brain)
在追求長壽與極致效能的科學中,我們經常尋找能同時優化大腦與身體的解方。哈佛醫學院精神科醫師 John Ratey 在《運動改造大腦》(Spark)中提出了一個革命性的觀點:大腦演化的首要目的,是為了控制複雜的身體動作;因此,運動不僅是為了雕塑體態,更是為了重塑大腦。
當我們進行有氧訓練或高強度的耐力運動時,肌肉收縮會釋放多種蛋白質進入血液,進而穿過血腦屏障,在腦中觸發大量 BDNF(腦源性神經營養因子,Brain-Derived Neurotrophic Factor)的生成。BDNF 被科學界譽為「大腦的奇蹟肥料」,它能滋養現有的神經元,並促使新的突觸生長,是我們維持認知活力與抗老化的關鍵物質。
"Exercise is the single most powerful tool we have for neuroplasticity."(運動是我們擁有的最強大神經可塑性工具。)—— John Ratey, Spark
運動的四大能量效益:從化學平衡到神經新生
透過系統化的身體活動,我們實際上是在經營一座由內而外的「內部藥局」,精準調控我們的精神狀態與認知效能:
第三支柱:呼吸——被遺忘的能量開關 (Pillar 3: Breath — The Forgotten Energy Switch)
我們每天大約呼吸兩萬五千次,但絕大多數人都「呼吸錯了」。
記者兼研究員 James Nestor 在其著作《呼吸:新科學的失落藝術》(Breath)中揭示了一個驚人的事實:現代飲食與生活型態的改變,導致我們演化出普遍的口呼吸、淺短呼吸與慢性過度呼吸。這些錯誤的模式正無意識地流失我們的能量儲備、破壞睡眠品質,並讓身體持續鎖定在低度發炎與慢性壓力反應中。
呼吸不僅僅是氣體的交換,它是自律神經系統的遙控器。只要改變呼吸的頻率與深度,我們就能在短短幾分鐘內,從耗能的「戰或逃」(交感神經主導)狀態,精準切換到恢復與修復(副交感神經主導)的平靜模式。
三個高績效的關鍵呼吸練習
透過以下三種刻意練習,我們能重新奪回對神經系統的控制權,讓呼吸成為最強大的能量管理工具:
第四支柱:情緒韌性——啟動向上的螺旋 (Pillar 4: Emotional Resilience — The Upward Spiral)
能量管理的最高境界,在於如何在劇烈變動與高壓中找回內心的平靜。
加州大學洛杉磯分校(UCLA)神經科學家 Alex Korb 在《向上的螺旋》(The Upward Spiral)中,用嚴謹的腦科學揭示了一個充滿希望的事實:大腦的神經迴路具有雙向性。正如焦慮與壓力會引發耗能的「下行惡性循環」,幸福感、平靜與情緒韌性,同樣能透過刻意的微小行動,啟動自我增強的「上行良性循環」。
這本質上是一種行為上的微小推力(Nudge)。我們不需要徹底改變生活,只需要在關鍵節點啟動一個微小的正向行為,就能引發大腦化學物質的複利效應。
"You don’t need to be perfect. You just need to do one thing—and let the brain’s positive circuits take over."
(你不需要做到完美,你只需要做一件事——然後讓大腦的正向迴路接手。)
—— Alex Korb, The Upward Spiral
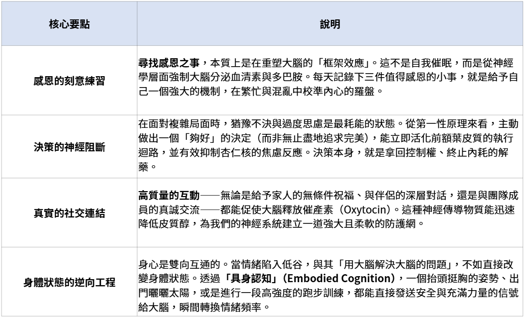
啟動向上螺旋的四大微型策略
當情緒卡關或面臨巨大壓力時,我們可以透過以下四個科學驗證的機制,主動介入並重塑大腦的狀態:
第五支柱:習慣系統——將能量自動化 (Pillar 5: Habit Systems — Automating Energy)
在追求卓越的道路上,我們常誤以為持續的巔峰表現需要鋼鐵般的意志力。然而,認知科學告訴我們:意志力是一種極易枯竭的稀缺資源。真正的能量管理,不在於每天用力對抗惰性,而在於精準的系統設計(System Design)。
暢銷書《原子習慣》(Atomic Habits)作者 James Clear 點出了一個殘酷卻也充滿希望的真相:改變的複利效應,源自於每天 1% 的微小迭代。當我們把高耗能的「刻意為之」,轉化為低大腦阻力的「自動化反射」時,我們就為未來的自己建立了一套不敗的行為架構。
"You do not rise to the level of your goals. You fall to the level of your systems."
(你不會上升到目標的高度,你會下降到系統的水平。)
—— James Clear, Atomic Habits
習慣建立的四大法則:行為經濟學的日常應用
要將優化身心能量的行為(如早起訓練、深度專注、正念呼吸)深植於生活中,我們必須精通大腦的「習慣迴路」。以下四大法則,本質上就是一套個人化的行為助推(Nudge)系統,幫助我們毫不費力地做出正確選擇:
第六支柱:身體記憶——釋放被封存的能量 (Pillar 6: Body Memory — Releasing Stored Energy)
大腦或許會遺忘,但我們的細胞、肌肉與筋膜,卻如實地記下了生命中每一次的高壓與衝擊。
精神醫學專家 Bessel van der Kolk 在其經典著作《心靈的傷,身體會記住》(The Body Keeps the Score)中揭示:當壓力未被妥善處理時,神經系統會長期卡在「戰鬥或逃跑」(Fight-or-Flight)的生存模式。這就像是手機後台默默運行著極度耗電的隱藏程式,為了維持肌肉的緊繃與防禦機制,身體必須持續消耗巨量的生命能量,最終導致無法解釋的慢性疲勞、專注力渙散與情緒波動。
要喚醒真正的全人能量,單靠大腦的認知理解是不夠的。我們必須由下而上(Bottom-up),解開身體的結,還原神經系統的「安全感」。
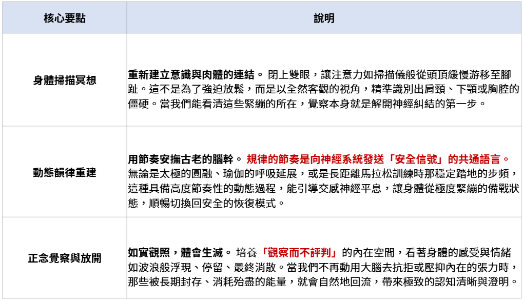
身體安全感重建的三大策略
透過以下修心與具身(Embodied)的實踐,我們能將被封存的負面能量,重新轉化為支持當下行動的動力:
第七支柱:心態與心流——能量的巔峰狀態 (Pillar 7: Mindset & Flow — The Peak Energy State)
當我們的生理基石穩固、神經系統充滿安全感時,身心能量將迎來它的最高表現形式:心流(Flow)。
史丹佛大學心理學家 Carol Dweck 在《心態致勝》(Mindset)中奠定了一個核心前提:「成長心態」(Growth Mindset)是所有進化的起點。只有當我們深信能力可以透過努力與策略擴展時,大腦才會停止消耗能量在「自我防衛」上,轉而將所有算力投入「持續學習與適應」。
而在這套成長的作業系統上運行的最高級應用程式,就是 Steven Kotler 在《不可能的藝術》(The Art of Impossible)中所探討的「心流」。這是一種全神貫注、自我意識消退、時間感消失的極致意識狀態。在心流中,大腦會釋放最強大的神經化學物質雞尾酒(包含多巴胺、去甲腎上腺素、內啡肽等),將資訊處理速度與模式識別能力推向極限。這不僅是現代神經科學的巔峰,更是古代哲人修心時所追求「物我兩忘」、「專注於當下」的科學具現。
"In flow, motivation, learning, and creativity converge, producing performance far greater than their sum."
(在心流狀態中,動機、學習、創造力三者融合,產生的表現遠超三者的總和。)
—— Steven Kotler, The Art of Impossible
進入心流的神經觸發條件
心流不是一種隨機降臨的靈感,而是一組可以透過精確設定環境與心智來主動觸發的神經生物學開關:

整合架構:每日能量循環 (Integration Framework: The Daily Energy Cycle)
以上七大支柱從來就不是各自獨立的孤島,而是一個牽一髮而動全身的動態能量生態系統。
昨夜深層的睡眠,為今早的高強度運動儲備了神經傳導物質;晨間的運動與光照,重塑了面對壓力時的情緒韌性;正向的情緒狀態,大幅降低了啟動好習慣的認知阻力;而這些自動化運轉的習慣,最終又確保了今晚神經系統能順利降載,進入高品質的睡眠。這就是一個生生不息、自我強化的能量正循環。
■ 建議的每日能量節點:順應生理時鐘的系統化設計
要將這套系統無縫融入繁忙的日程,我們不需要極端的意志力,只需要在對的時間,撥動對的神經開關:
結語:從一個微小的行動開始 (Closing: Start with One Small Action)
提升身心能量,從來就不是一場需要咬牙切齒的革命,而是一連串微小且充滿智慧的選擇。
這套架構不僅是追求極致效能的科學工具,它更是一種修心的過程——幫助我們在喧囂的世俗任務與無止盡的挑戰中,透過前人的經典智慧與現代科學的驗證,建立一套自我反思的機制,最終找回內在的平靜與從容。
你不需要一開始就完美實踐這七大支柱。從你覺得阻力最小、最容易執行的那一個支柱開始。運用「兩分鐘法則」,在今天為自己創造一個微小的勝利。將行為數據化,給予自己即時的滿足感,然後,讓大腦的向上螺旋自然接手,帶領你走向更完整的全人狀態。
記住:你不必完美,你只需要開始。
"Every breath is a new beginning. Every action is an energy choice."
(每一次呼吸都是全新的起點,每一個動作都是能量的抉擇。)
—— 綜合智慧 / Integrated Wisdom
________________________________________________________________

JoiiSports app 虹映科技創辦人 陳立洋執行長
________________________________________________________________
透過 JoiiSports App 企業運動 app 專屬後台 -
JoiiCare 企業 / 組織健康促進服務平台的管理,不僅體現企業對員工健康的關懷,更可增強企業在社會責任中的形象。
另外企業對員工健康和福祉的承諾將成為一項關鍵評價指標,強化企業在 ESG 報告中的表現,可進一步吸引社會大眾、及投資方的關注和支持。
________________________________________________________________
JoiiCare 健康促進服務平台提倡企業線上揪團運動活動,旨在提升員工的參與度和健康福祉。
我們認為健康計畫的成功不僅在於參與,而在於實現實際的健康改善。我們的目標是幫助企業培養更健康的員工,提供有效的策略和工具,激勵員工做出持久的健康改變。
通過專注於真正的健康成果,我們幫助企業實現健康目標,並打造更具生產力、參與度和韌性的團隊,並協助企業客戶在 ESG 報告中的數據生成與撰寫。
歡迎對於職場健康促進服務有需求的人資、福委、廠護、護理師等填寫表單,立即獲得免費諮詢!
聯絡我們
服務專線:0937-122-660 行銷業務處 駱經理
服務信箱:joiicare@joiiup.com
參考書目(References)
本文的底層邏輯與科學實踐,提煉自以下當代重要著作。這些書籍猶如各領域的良師,為我們的身心優化提供了堅實的學理基礎:
1.《不可能的藝術》(The Art of Impossible) / Steven Kotler:探索動機、學習、創造力與心流的四大支柱,解碼巔峰表現的神經科學。
2.《原子習慣》(Atomic Habits) / James Clear:揭示微小行為如何透過系統設計,產生不可思議的複利效應。
3.《心靈的傷,身體會記住》(The Body Keeps the Score) / Bessel van der Kolk:深入解析壓力與創傷如何儲存於神經系統,以及如何透過具身實踐釋放封存的能量。
4.《為什麼要睡覺》(Why We Sleep) / Matthew Walker:詳述睡眠作為人類最強大生物修復機制的科學鐵證,及其對記憶與表現的深遠影響。
5.《呼吸:新科學的失落藝術》(Breath: The New Science of a Lost Art) / James Nestor:重新找回被遺忘的呼吸本能,掌握調節自律神經系統的終極開關。
6.《運動改造大腦》(Spark: The Revolutionary New Science of Exercise and the Brain) / John Ratey:證實運動不僅強化肉體,更是滋養神經網絡、重塑大腦的奇蹟肥料。
7.《向上的螺旋》(The Upward Spiral) / Alex Korb:運用神經科學的微小推力,打破大腦的焦慮迴路,啟動正向情緒的良性循環。
8.《心態致勝》(Mindset: The New Psychology of Success) / Carol Dweck:奠定持續進化與適應的底層邏輯——成長心態與固定心態的根本差異。
9.《心流:高手都在研究的最優體驗心理學》(Flow: The Psychology of Optimal Experience) / Mihaly Csikszentmihalyi:定義了身心能量的最高表現形式,以及如何在工作中創造物我兩忘的最優體驗。